- id_2016082
- Version: 2.0
- Date: Aug 5, 2019 4:48:58 PM
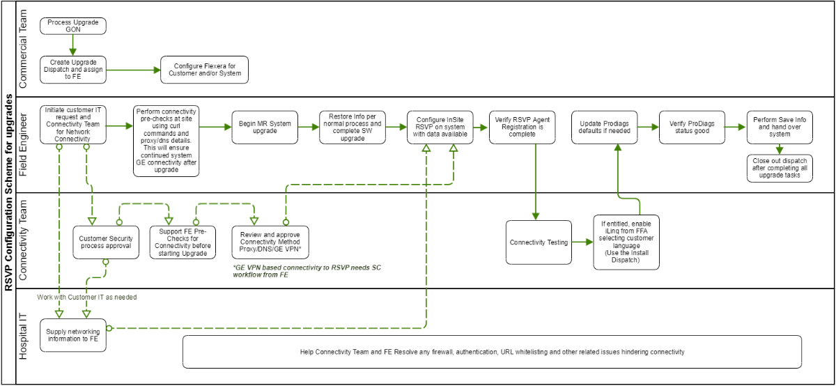
InSite Remote Service Platform (RSvP) registration process flow for upgrades
Describes the registration process for InSite Remote Service Platform (RSvP) for upgrades.
- Current InSite IIP sites have VPN routers at the site.
- This router establishes a VPN connection to the GE back office.
- On systems upgrading from InSite1, RSvP will connect through the same router directly to the RSvP server based on the URL provided during configuration.
- If the customer has concerns connecting directly to internet, the issue must be escalated through regional processes to the local connectivity team who could consider configuring the GE InSite proxy IP address.note: Configuring the system to connect through the GE VPN will slow down the connection and delay benefits of remote utilities to the customer along with disabling remote software updates to the system.
The workflow shown below is a tentative representation of the connectivity process for MR system upgrades. Please follow your regional connectivity process as laid out by the connectivity team.
Figure 1. Upgrade registration process
