- id_2016081
- Version: 2.0
- Date: Aug 5, 2019 4:48:57 PM
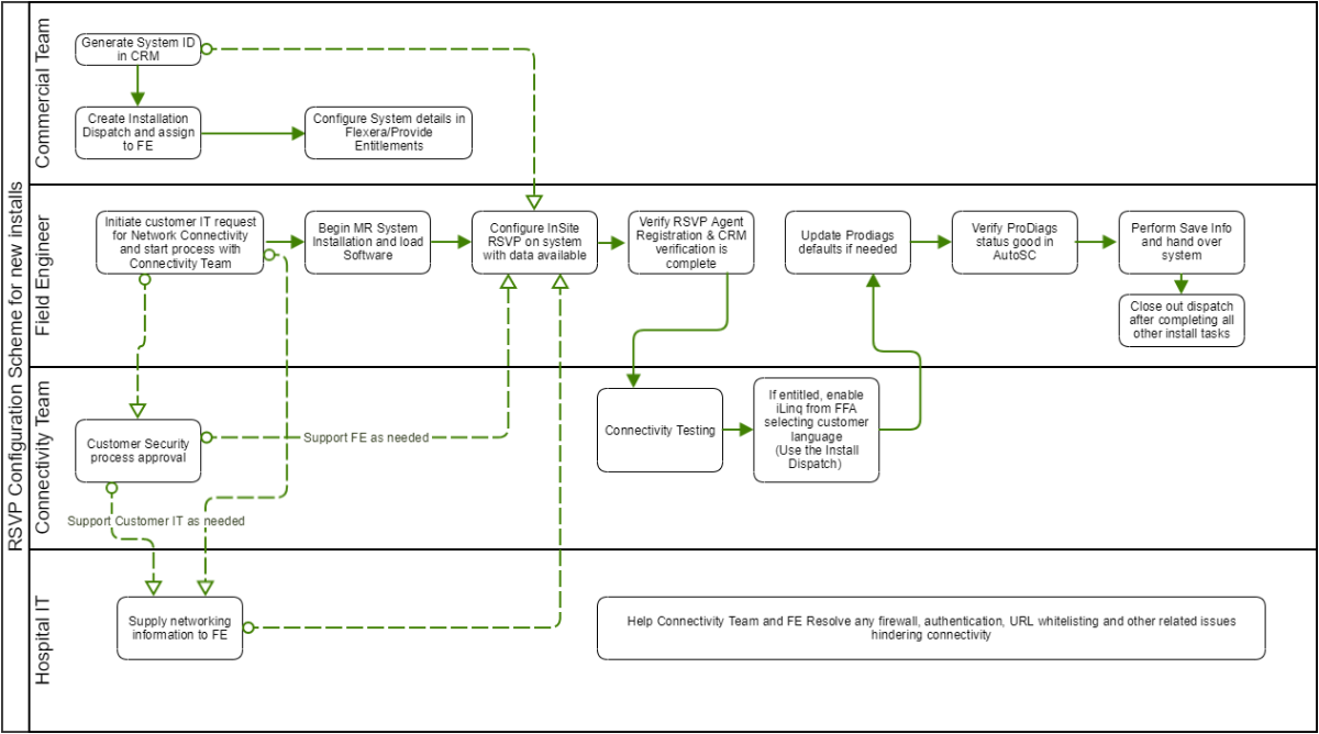
InSite Remote Service Platform (RSvP) registration process flow for forward production installations
Describes the registration process for InSite Remote Service Platform (RSvP) for forward productions installations.
The workflow shown below is a tentative representation of the connectivity process for new MR system installs. Please follow your regional connectivity process as laid out by the connectivity team.
Figure 1. Forward production registration process
