- Discovery MR750w and SIGNA™ Architect T 3.0T System Service Methods
- 5690002-2EN Revision 4
- 00000018WIA30B84E20GYZ
- id_131058603.1
- Sep 16, 2021 5:40:07 PM
Dual Drive Quadrature Tool
Prerequisites
| Required persons | Preliminary requirements | Procedure | Finalization |
|---|---|---|---|
| 1 | Not Applicable | 30 minutes | Not Applicable |
| Item | Quantity | Effectivity | Part number | Manufacturer |
|---|---|---|---|---|
| Body Loader with Sphere Phantom | 1 | - |
2371511 | - |
| Service Filler Panels | 2 | curved tables only |
5344577 | - |
| GEM Coil Phantom Foam Support | 1 | flat tables only |
5404900 | - |
About this task
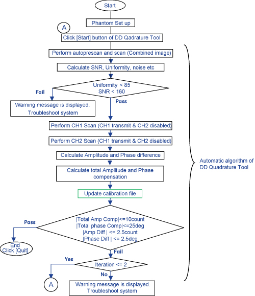
A dual drive system has two transmit channels. The DD (Dual Drive) Quadrature Tool is used to compensate for the amplitude and phase differences in the transmit channels. Amplitude and phase differences between the two channels can begin at the Exciter and be carried right up to the end of the imaging chain which is the body coil transmit. It can also be introduced at any of the intermediate passive components.
Dual Drive Quadrature Tool performs axial scans in three modes.
-
Combined mode
-
CH1 transmit, CH2 disabled
-
CH2 transmit, CH1 disabled
The Dual Drive Quadrature Tool calculates amplitude difference between CH1 and CH2 channel, and also calculates phase difference between CH1 and CH2 channel. It then updates the system calibration file with the cumulative compensation required.
Test mode without calibration is provided.


Procedure
Finalization
- Restore the phantom and cradle.
- Perform a body scan.





