- Topic ID: concept_w3z_1pp_1jb
- Version: 2.0
- Date: Oct 28, 2019 4:24:16 AM
Power Supplies Distribution
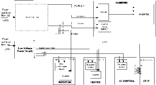
Figure 1 shows the power supplies distribution of Jedi 60DC.
Figure 1. Power Supplies Distribution

note: For a larger version of the above illustration, click on the pdf icon below:
Figure 2. Power Supplies Distribution
power_supplies_hp60.pdf