• Topic ID: concept_w3z_1pp_1jb
  • Version: 2.0
  • Date: Oct 28, 2019 4:24:16 AM

Power Supplies Distribution

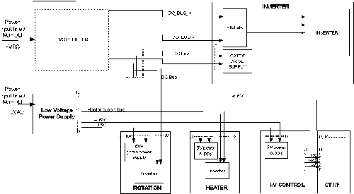
Figure 1 shows the power supplies distribution of Jedi 60DC.

Figure 1. Power Supplies Distribution

note: For a larger version of the above illustration, click on the pdf icon below:

Figure 2. Power Supplies Distribution

power_supplies_hp60.pdf