• Topic ID: id_16158054
  • Version: 3.0
  • Date: Jun 10, 2020 2:24:25 AM

CBF/SAG Alignment Process

Prerequisites

Overview

CBF/SAG Alignment ensures the focal spot is accurate, the bowtie filter is centered and center of rotation is in a straight line.

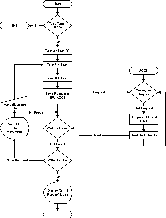
Figure 1. CBF Procedural Flow

note: For a larger version of the above illustration, click on the link to open pdf file: CBF Procedural Flow.
note: When performing alignments, wait at least 15-30 minutes between scans to prevent unnecessary adjustments.

1 Accessing the Software

Procedure

  1. Select SERVICE DESKTOP.
  2. Select Calibration.
  3. Select CBF and SAG Alignment to enter ‘CBF feature” UI.

    Figure 2. CBF/SAG Alignment Program Screen

2 Adjustment Procedure

Procedure

  1. Click on the Scan button to Execute air filter scan.
  2. Place the 1/8 inch screw driver on the phantom holder (should be pointing into the Z direction).
  3. Execute pin scan.
  4. Execute air scan with bow-tie filter.
  5. Click on the Calculate button to Calculate CBF and SAG alignment.
  6. Mount indicator onto the lower dial mounting bracket (Figure 3). Make sure that you zero the Dial Indicator.
  7. Rotate the Gantry to place the tube at the 3 o’clock position.

    Figure 3. CBF Dial Indicator

  8. Loosen the six (6) M14 collimator cap screws. Four (4) cap screws are on the front side of the collimator. (One cap screw is behind the cable connections. Use a swivel adapter for ratchet wrench.) Two (2) cap are screws on the rear (through the rotating base casting). See Figure 4.
    note:

    Be careful not to move the laser light. If you do, you will need to re-align the lights.

    Figure 4. Collimator CBF Rear Mounting Screws

  9. Adjust the Collimator as indicated by the results of the calculation. (Ignore the negative sign in front of the adjustments.)
  10. Tighten the Collimator.
  11. Re-scan and calculate.
  12. Proceed to the next step if the adjustment is within limit, otherwise jump to step 8.
  13. Torque all six (6) M14 cap screws to standard torque value.

    Figure 5. CBF Adjuster Location

3 Finalization

No finalization steps.