- Topic ID: id_23554403
- Version: 2.0
- Date: Sep 26, 2020 10:12:48 PM
Collimator Cleaning Procedure (RT16)
Prerequisites
Overview
This procedure details the steps necessary to remove the contamination without removing the X-Ray Tube. The entire process will take approximately 3 hours. Tube/Collimator Alignments do not need to be performed. If you wish, you can check the alignments after completing the cleaning process. Any adjustments will require a complete Detailed Phantom Calibration.
Do not check tube alignments if contamination is present. You will get false results. Perform Tube Alignment checks only after the contamination has been removed.
If you are at this step during a tube change, you must perform a complete Tube Alignment and Detailed Phantom Calibration.
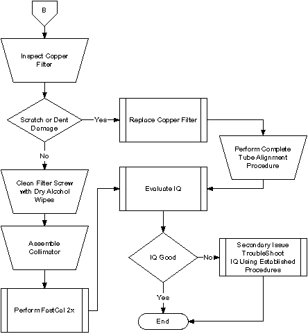
Figure 1. Clean Process Flowchart

Figure 2. Collimator Cleaning Flowchart (continued)

1 Cleaning Procedure
Procedure
- Remove gantry covers as required.
Refer to
warning- Perform Gantry Power Lockout/Tagout procedures.
- Open three (3) Lint Free Alcohol Pads, unfold and allow to air dry.
- Position the gantry with the Collimator at six-o'clock.
- Remove Collimator Filter Assembly (see Filter Assembly Replacement, for further details).
- Clean Bowtie Filter with fresh, wet alcohol pads. Clean until pads are no longer soiled.
- Remove Secondary Aperture and Output Window. See Figure 3.
- Use fresh, wet alcohol pads to clean the window and output port.
- Inspect output port and carefully remove any metal or lead that protrudes into the x-ray beam path.
-
Take care not to lose the six (6) screws.
-
Take care not to damage or nick the lead aperture.
Figure 3. Collimator Assembly

- Rotate gantry so collimator is at 6 o’clock. See Figure 4.
- Using the Aero Duster and nozzle, blow out debris from the Copper Filter chamber.
- Using the Aero Duster and nozzle, blow out debris from the Collimator Interior.
- notice
- Clean collimator interior with vacuum cleaner or tape to remove
any attached grease to metal particles.
Figure 4. Cleaning Collimator Interior


- Rotate gantry so collimator is at 12 o’clock and repeat step 8 cleaning.
- Rotate gantry so collimator is at 6 o’clock and repeat step 8 cleaning. This is to ensure all loose particles are removed from Copper Filter Chamber.
- Use clean swab, wet with alcohol, to clean the Copper Filter.
See Figure 5.
- Cut swab to 7.5 cm length (3 inches).
- notice
- Wet lint-free foam head with alcohol. Squeeze excess alcohol from head.
- notice
- Carefully insert swab into copper filter chamber, and wipe filter clean.
- Remove swab and inspect copper filter. Repeat with clean swabs
as necessary until clean.
Figure 5. Swabs, Pure Alcohol and Alcohol Pads



- notice
- Using fresh, wet alcohol pads, clean the Collimator Cams.
Rotate the Cams using the motor shaft on each side of the collimator.
Figure 6. Cleaning Collimator Cams

- notice
- Using the dry lint free alcohol pads from step 3, clean the
Bowtie Filter assembly positioning screw. See Figure 7.
- Remove only excess grease from the drive nut.
-
Remove only accumulated grease that may dislodge.
-
The grease should lightly coat the screw thread, not fill it.
-
- Position the filter using a flat blade screwdriver.
Figure 7. Filter Position Screw

- Remove only excess grease from the drive nut.
- Assemble collimator. (Refer to Filter Assembly Replacement.)
- Four (4) Filter Assembly bolts. Torque to 3 ± 0.3 N-m (26.5 lbf-in).
- Six (6) Secondary Aperture screws.
Use Loctite 242. Take care not to damage the lead window.
- Restore gantry power and perform a hardware reset.
![]() |
2 IQ Evaluation
Procedure
- notice
- Perform FastCal, twice.
- Perform:
- Review images per Detector Artifact Specification
- Evaluate Image Quality and ensure system meets specifications both numerical and visually. Perform CT Number Adjustment if necessary.
![]() |
3 Additional IQ Information
Image Quality Testing may fail for one or more of the following reasons:
-
Tube Alignments were performed with contamination present.
-
Check and adjust tube alignments as necessary.
-
Perform Detailed Phantom Calibrations and CT Number Adjustment.
-
-
Detailed Calibrations were performed with contamination present.
Reload Phantom Calibrations from Saved State and perform Fastcal twice or perform Detailed Phantom Calibrations and CT Number Adjustment.
-
Beam Obstruction may be present on Tube Output Port or chamber between Tube and Copper Filter.
Remove Tube and Inspect this area for beam obstructions. Clean or replace parts as needed.
-
Component failure within the Image Chain in addition to the collimator contamination.
Troubleshoot accordingly.