• Topic ID: id_16157724
  • Version: 1.0
  • Date: Jul 7, 2018 4:31:09 PM

Linux Boot-up

1 Flowchart

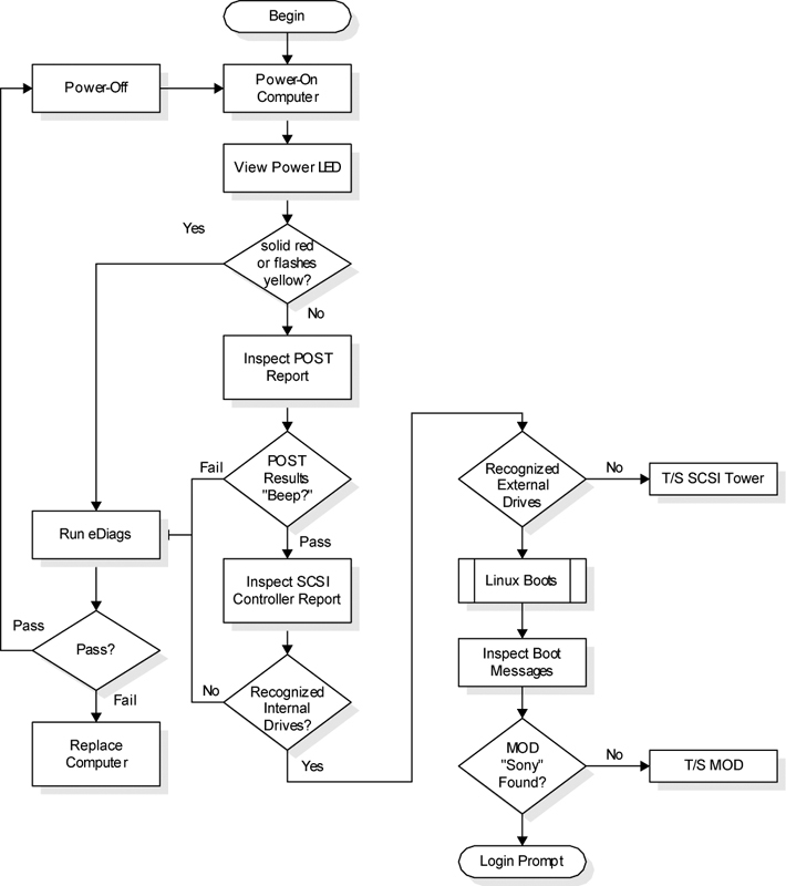
Figure 1. Linux Boot-up Flowchart

2 Levels of Operation

The following diagram shows that the boot sequence from Unix and Irix has not changed. Only the level definitions and screens change in Linux.

Figure 2. Levels of Operation

3 Boot-up Summary