- Topic ID: id_23554558
- Version: 2.0
- Date: Sep 26, 2020 10:11:31 PM
Air Ratio Cal/Special FastCal
The Air Ratio Cal and SPECIAL Fast Cal are preparation functions, which can generate new Air Ratio Cal vector by the same principle. The vector is used in the preprocessing stages of image reconstruction to maintain optimal image quality.
(For 08BW44.1 or earlier version) For customer usage, the vector is generated by the SPECIAL Fast Cal in Daily Prep. For service usage, please select Air Ratio Cal from Scanner Utilities . The vector should be updated every 4 weeks, the system will propose user to schedule to run SPECIAL Fast Cal in the 5th week. If it isn’t run during the 5th week, small focal spot will be limited to use.
(For 09BW35.11 or later) Air Ratio Cal is combined in FastCal. Every 2 weeks, if customer run Fast Cal and Tube is cool, Air Ratio Cal will be run automatically. Customer does not need to SPECIAL Fast Cal. If the air ratio cal is still not updated after 5 weeks, the patient scan will be limited to use large spot only and message pops up “FastCal needs to be run. Only large focal spot will be allowed if FastCal not run. Tube needs to cool down until hh:mm:ss to be able to run FastCal.”
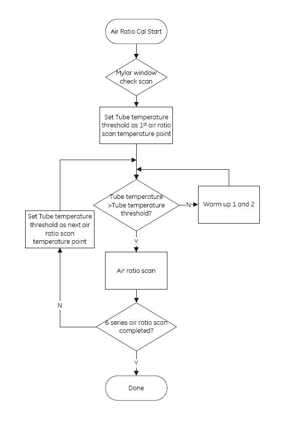
The illustration 1 describes the sequence of actions when Air Ratio Cal is selected.
The Air Ratio Cal includes additional heating scans required for cal scans. Two warmup protocols are used to make the Air Ratio Cal calibration scan at required temperature.
The calibration does air scan series from cold to hot tube temperature. There are 6 tube temperature thresholds for air scan. To certain temperature, the air scan sets will be performed. After completed scan at this temperature point, air ratio warmup 1 and air ratio warmup 2 scans will be used to warm up the tube to higher temperature for next air ratio scan temperature.
Figure 1. Special FastCal process
Special FastCal Process.pdfFigure 2. Special FastCal process
