- Topic ID: id_17423308
- Version: 3.0
- Date: Apr 22, 2019 12:56:01 AM
Power Supplies Distribution (LS16, Ultra, Plus)
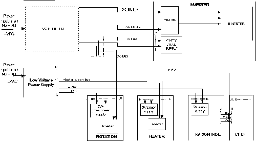
Figure 1 shows the power supplies distribution of Jedi 60DC.
Figure 1. Power Supplies Distribution

note:
For a larger version of the above illustration, click on the pdf icon below:
Figure 2. Power Supplies Distribution
power_supplies_hp60.pdf