- Topic ID: id_15460820
- Version: 2.0
- Date: Nov 8, 2018 1:39:27 AM
Interconnects for SmartStep on PET systems with IPC Panel
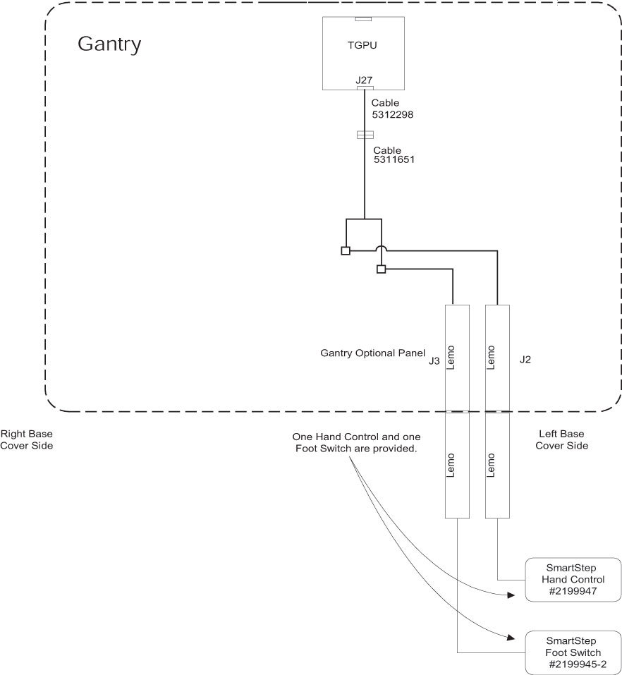
1 Functional Drawing
2 Interconnections
-
Confirm that the LEMO plugs are available in the IPC panel. If so, connect the footswitch and hand control assemblies.
-
If the cable is not present, use the figure above to route the cables 2355108 and 228866150.
-
Connect the end of cable 2355108 to the TGPU J27 and the other end to the J15 of cable 228866150.
-
Connect the LEMO connector to the IPC panel.
-
Locate J27.
Figure 1. Gantry External Connections
