- Topic ID: id_15460818
- Version: 2.0
- Date: Nov 8, 2018 1:39:27 AM
Interconnects for SmartStep on CT and PET systems with 16/8/4 Slice Gantry
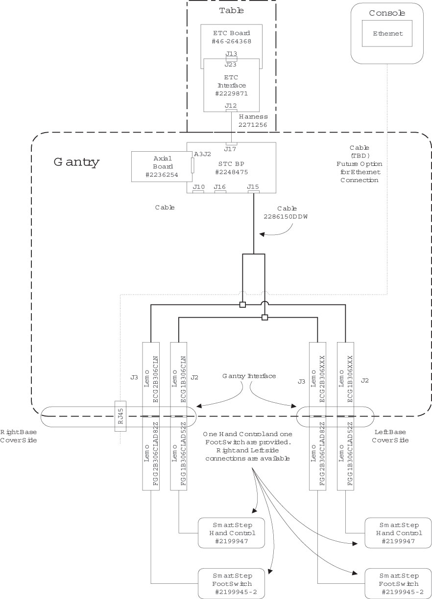
1 Functional Drawing
Figure 1. Gantry external connection (back view)

2 Installation - Faceplates
-
Remove existing faceplates - may be blanks or, if installed, Cardiac Option faceplate.
-
Install the appropriate faceplate (see table and Illustration below) at indicated location using the four nuts removed with the original faceplates (two per faceplate).
-
Install the connector covers to the faceplates using 46-328417P74, 2290289-2, and 2290289 for each side’s faceplate.
-
Layout, but do not yet mount, the included cable (2286150) along the rear cross-tube of the gantry so the connectors can reach both faceplates.
-
Attach the SmartStep cable to the faceplate as follows:
-
With the outer conical nut removed insert a LEMO connector through the appropriate hole in the faceplate, with the red dot facing at the TOP.
-
Adjust the inside conical nut so there is enough thread appearing through the hole to attach the external nut while keeping the connection flush with the faceplate.
-
Repeat for the other three LEMO connectors.
-
-
Using the provided M4 screw (46-328417P4), washer (46-328430P2) and lock washer (46-328432P2), attach the SmartStep cable ground wire to the cable tie screw hole on the chassis. Remove paint as necessary to ensure a good electrical connection.
Figure 2. Ground Wire Installation (Arrow on Right) - SmartStep Connectors (Arrow on Left)

-
Route the cables and secure with ties as shown in Illustration.

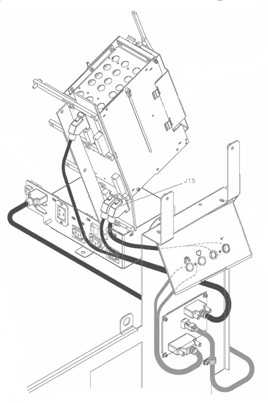
3 CT Installation - STC Connections
-
Connect SmartStep cable to J15 on the STC backplane. Refer to Illustration below for locating J15.
-
Tie wrap the STC connection cable as shown below. Ensure the cables do not interfere with the base side cover clearance.

4 PET Installation - STC Connections
-
Route cable as shown, use tie wraps as indicated.
Figure 3. STC Connections for DST Scanners WITHOUT Gating Option.

-
Route cable as shown, use tie wraps as indicated.
Figure 4. STC Connections for DST Scanners WITH Gating Option
