- Topic ID: id_18717754
- Version: 1.0
- Date: Sep 20, 2018 2:03:32 PM
Tube Install Certification Tool - Screens - LB
The following are example screens from the Tube Install Certification Tool.
Figure 1. Example of Tube Install Certification Tool

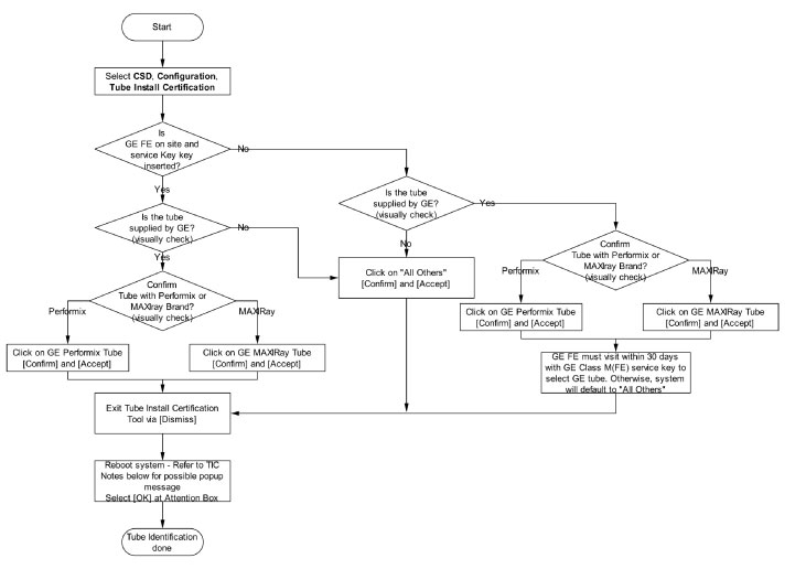
Figure 2. Selection of Tube Identity

Figure 3. Message at each boot up to confirm that the X-Ray tube is a GE Performix Tube or not.

Figure 4. Message at each boot up when Unrecognized X-Ray Tube is installed in System

Figure 5. Message at each boot up when GE Tube is selected but not verified by GE Field Engineer

Figure 6. Dose Report Screen when GE Medical Systems X-Ray Tube is installed in System

Figure 7. Dose Report Screen when Unrecognized X-Ray Tube is installed in System
