• Topic ID: id_17423308
  • Version: 3.0
  • Date: Apr 22, 2019 12:56:01 AM

Power Supplies Distribution (LS16, Ultra, Plus)

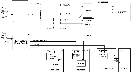
Figure 1 shows the power supplies distribution of Jedi 60DC.

Figure 1. Power Supplies Distribution

note:

For a larger version of the above illustration, click on the pdf icon below:

Figure 2. Power Supplies Distribution

power_supplies_hp60.pdf